Einsatzbereiche Modelangelo
Was ist Modelangelo?
Modelangelo ist ein Modellierungswerkzeug für die Modellierung und Analyse wissensintensiver Geschäftsprozesse. Modelangelo basiert auf der Methode Knowledge Modeling and Description Language (KMDL®). Die Software Modelangelo sowie die Methode KMDL wurde von Prof. Dr.-Ing. Norbert Gronau und seinem Forschungsteam der Forschungsgruppe Wissen, Lernen, Weiterbildung am Lehrstuhl für Wirtschaftsinformatik, Prozesse und Systeme der Universität Potsdam entwickelt.
Erfassung von Prozessen für effektives Wissensmanagement im Unternehmen
In der Prozessperspektive (Prozesssicht) ermöglicht Modelangelo die schnelle und unkomplizierte Erfassung von Prozessen. In der Wissensperspektive (Aktivitätssicht) lässt sich Wissen dokumentieren und analysieren und legt somit die Basis für ein effektives Wissensmanagement in Unternehmen.
Individuelle Anpassungen der Modellierungssprachen
Darüber hinaus können unternehmensspezifisch Anpassungen an den Modellierungssprachen vorgenommen werden (sog. Meta-Modellierung) und eigene Modellierungssprachen graphisch, syntaktisch und semantisch definiert werden. Analysen über die erstellten Modelle können frei definiert werden. Neben KMDL kann Modelangelo auch zur Modellierung mit Ereignisgesteuerten Prozessketten (EPK und eEPK) nach Prof. Scheer genutzt werden.
Analyse der Geschäftsprozesse
Modelangelo ermöglicht mit der KMDL® eine erweiterte Analyse der Geschäftsprozesse im Hinblick auf die Verarbeitung von Wissen und bietet damit Ansatzpunkte zur Verbesserung der Wissensarbeit im Unternehmen. Neben der Darstellung des expliziten Wissens (z.B. Dokumente und Unterlagen) kann insbesondere das im Geschäftsprozess vorhandene stillschweigende Wissen (tacit knowledge) der Akteure erfasst werden. Somit kann die gesamte Wissensbasis des Unternehmens abgebildet werden, welches die Grundlage für ein prozessorientiertes Wissensmanagement bildet.
Potenziale erkennen und Effizienz steigern
Modelangelo ermöglicht die Erstellung verschiedener Sichten auf den jeweiligen Prozess, die Überprüfung der syntaktischen Korrektheit der Modelle, die Verankerung der Wissensnutzung im Prozess sowie die Erzeugung von Auswertungen und Reports. Expertinnen und Experten können Modelangelo nutzen, um Potenziale in Prozessen über zuvor definierte Muster zu erkennen.
Funktionen Modelangelo
Modelangelo verfügt über eine grafische Benutzungsoberfläche. Der in die Benutzungsoberfläche integrierte Process Explorer stellt die Struktur der Prozesse mit ihren Teilprozessen und Aggregationen dar. Zu modellierende Objekte können einfach aus der Palette oder aus dem Explorer in den Modellierungsbereich gezogen werden.
Expertentipp
Während Objekte aus der Palette als neue Objekte angesehen werden, erzeugt das Ziehen von Objekten aus dem Explorer in den Modellierungsbereich eine Referenz auf das Originalobjekt. Dies ist z.B. nützlich, wenn eine Rolle an mehreren Stellen im Prozess auftritt.
Aktuell bietet Modelangelo folgende Funktionen:
Darstellung des Prozessablaufs mit Teilprozessen
- Graphischer Editor zur Modellierung von wissensintensiven Geschäftsprozessen in Prozess- und Wissensperspektive gemäß KMDL®
- Verfeinerung / Schachtelung von Aufgaben
- Mehrsprachigkeit (Deutsch, Englisch und Chinesisch)
- Projektverwaltung der Modelle, lokal oder auf einem Server
- Wiederverwenden von Modellierungsobjekten
- Spezifizierung von Konversionsmethoden
- Laden und Referenzieren der Objekte in den Modellen
- Prozessübersicht zur Unterstützung der Navigation in Prozessen
- Typisierung von Metainformationen der Modellierungsobjekte
Analyse und Auswertungen der Prozesse
- Syntaxchecking direkt bei und nach der Modellierung
- Vordefinierte Reports
- Report zur Darstellung der im Prozess vorhandenen Wissensobjekte
- Report zur Darstellung der Personen, die eine bestimmte Aufgabe erfüllen
- Report zur Darstellung der externalisierten Wissensobjekte in einem Projekt
- Möglichkeit zur Erstellung eigener Reports mit SQL
- Erkennung von Prozessmustern
- Modellanalyse und Pfadanalyse
Visualisierung und Exporte der Prozessmodelle
- Drucken und Exportieren der Modelle als Bild oder PDF
- Präsentations-Modus zur Besprechung von Prozessmodellen
- Speicherung der Projekte in XML und eigens spezifizierte KMDL® Formate
- Export aller Modelle eines Projektes in eine zusammenhängende HTML-Struktur, z.B. zur Hinterlegung im Intranet
Installation
Wichtig: Gültige Java-Version
Zum Starten von Modelangelo benötigen Sie eine gültige Java-Version. Laden Sie die entsprechende Java-Version herunter und installieren Sie diesen.
Link: Download Java
Download Modelangelo
Zum Download klicken Sie auf Download. Es wird Ihnen die aktuelle Version von Modelangelo angezeigt. Laden Sie die entsprechende Datei herunter. Sie haben die Betriebssystem- Auswahl zwischen:
- MacOS als .dmg
- Windows, MacOS und Linux als .zip
- Windows als .exe
Installation und Starten unter MacOS
1. Doppelklicken Sie auf die heruntergeladene DMG-Datei.

2. Ziehen Sie das Symbol auf Ihren Applications-Ordner - fertig!

3. Beim ersten Start öffnen Sie Modelangelo bitte mit der rechten Maustaste und gedrückter Ctrl-Taste aus dem Programme-Ordner.
Installation und Starten unter Windows
Zu beachten: Die exe-Datei installiert den Modelangelo in Ihre Systemumgebung. Hierbei benötigen Sie unbedingt die korrekte Installation der oben gezeigten Java-Version. Sollten hierbei Probleme auftauchen, laden Sie bitte die zip-Datei des Modelangelos herunter und gehen Sie wie folgt vor.
1. Öffnen Sie die heruntergeladene ZIP-Datei zum Entpacken z.B. mit WINZIP

2. Wählen Sie in WINZIP Ihren entsprechenden Entpackungsort. (idealerweise auf den Desktop)

3. Öffnen Sie den Programmordner über den Explorer Ihres Rechners.
4. Ziehen Sie die entpackte Modelangelo Datei in den Programmordner.
5. Doppelklicken Sie auf die .jar Datei um Modelangelo zu öffnen.
6. Anmerkung: Modelangelo kann nicht über Windows Programmliste links gefunden werden. Erstellen Sie stattdessen eine Verknüpfung.
7. Um ein Icon auf dem Desktop hinzuzufügen, erstellen Sie eine Verknüpfung von der .jar Datei im entsprechenden Modelangelo Programmordner. Ziehen Sie die Verknüpfung auf den Desktop.

8. Öffnen Sie anschließend „Modelangelo.jar“.
Erste Schritte
Benutzeroberfläche
Grundlegende Funktionen
Grundlegende Funktionen der Modelangelo-Software zur Prozessmodellerstellung anhand der initialen Benutzeroberfläche:

1 Symbolleiste
Die Symbolleiste oben (unterhalb der Menüleiste) stellt die wichtigsten Funktionen zur Verfügung. Grundlegende Funktionen sind u. a. das Erstellen von Projekten und Modellen, deren Speicherung und Export.
2 Palette
Die Modellierungspalette auf der linken Seite enthält eine Auswahl von Objekten (Shapes), mit denen Prozesse erstellt werden können. KMDL-Shapes wie beispielsweise Aufgaben (Task), Rollen (Role - Aufgabenverantwortliche), Informationssysteme (Information System z.B. MS Outlook) und -objekte (Information Objekt z.B. Dokumente) können per Drag-and-Drop in die Benutzeroberfläche gezogen werden. In gleicher Weise kann der Kontrollfluss (Control Flow) zur Verbindung von Aufgaben und die Zugehörigkeit (Membership) von z.B. Rollen ausgewählt werden. Darüber hinaus können auch Kommentare (Comment) erstellt werden.
3 Übersicht
Die Übersicht links unten zeigt das gerade bearbeitete Modell in der Gesamtansicht. Dieser Bereich kann zum Navigieren in großen Modellen verwendet werden.
4 Modellierungsfläche
Die Fläche in der Mitte ist der Arbeitsbereich, hier können Sie Ihr Prozessmodelle erstellen und bearbeiten.
5 Attribute
Unter Attribute können Sie zu Ihren KMDL-Shapes weiterführende Eigenschaften und Informationen hinterlegen. Dazu wird ein Objekt, z.B. eine Rolle, ausgewählt und Eigenschaften durch das „+ Symbol“ ergänzt. Sie können zwischen Text, File Link, Weblink und Model auswählen. Die Bildung von Gruppen, lokalen oder globalen Variablen wird dadurch ermöglicht.
6 Projekt Explorer
Im Projektordner wird Ihr aktuelles Projekt angezeigt. Dieses gliedert sich in Ihre verschiedenen Modelle auf und zeigt Ihre verwendeten KMDL-Shapes an. Durch ein Klicken auf ein Objekt erscheint das ausgewählte Objekt auf der Modellierungsfläche.
7 Eigenschaften
Unter Eigenschaften (unten rechts) können Sie u.a. das Layout und Design des ausgewählten KMDL-Shapes anpassen. Beispielsweise können Name, Größe und Farbe des ausgewählten KMDL-Shapes angepasst werden.
Begriffe, Shapes, Symbole, Attribute
Von der Palette können Sie per Drag-and-Drop die entsprechenden Shapes in die Modellierungsfläche ziehen. Shapes sind u.a. Aufgaben, Rollen und Maschinen.

Prozess
Ein Prozess ist eine Folge von verschiedenen standardisierten Aufgaben und wird nach festgelegten Regeln durchgeführt. Ein Prozess hat verschiedene weitere Bestandteile, z.B. Schnittstellen zu vor- und nachgelagerten Prozessen, Input, beteiligte Rollen, erzeugte und genutzte Dokumente (Informationsobjekte) und Informationssysteme etc.Zur Beschriftung eines Prozesses werden Substantive verwendet, beispielsweise„Softwareentwicklung“ oder „Projektfinanzierung“.
Aufgabe
Eine Aufgabe (Task), auch Prozessschritt, Vorgang oder Arbeitsschritt genannt, repräsentiert einen geschlossenen Sachverhalt im Prozess. Zur Beschriftung von Aufgaben gilt die Vorgabe Objekt- Verb. Das Verb steht dabei immer im Präsens, beispielsweise „Software testen“ oder „Rohstoffe beschaffen“. Um die Wissensperspektive zu erschließen, können wissensintensive Aufgaben im Prozess identifiziert und dann durch Aktivitäten in der Wissensperspektive hinsichtlich der Wissensperspektive modelliert werden. Mehr zur Wissensperspektive lesen Sie im Modellierungsleitfaden.
Verknüpfungsoperatoren und Kontrollfluss
Der Kontrollfluss (Control Flow) verbindet Aufgaben miteinander bzw. mit Verknüpfungsoperatoren und gibt die logische Reihenfolge an, in der die Aufgaben ausgeführt werden. Mit den Verknüpfungsoperatoren können Optionen im Prozess dargestellt werden, z.B.
- Entscheidung
Exklusives Oder (XOR), wenn nur eine der folgenden Aufgaben ausgeführt wird. - Option
Logisches Oder (OR), wenn eine oder mehrere der folgenden Aufgaben ausgeführt werden können. - Verknüpfung
Logisches Und (AND), wenn alle folgenden Aufgaben parallel ausgeführt werden
Rolle (Aufgabenverantwortliche)
Jeder Aufgabe auf Prozessebene wird mindestens eine Rolle (Role) zugeordnet, die für die Bearbeitung der Aufgabe verantwortlich ist.Rollen werden personenneutral bezeichnet. Es werden keine Namen benannt, sondern nur die Rollen der Personen beschrieben, in der diese an der Aufgabe im Prozess beteiligt sind. Es können auch Gruppen von Personen mit der Abteilung als Rolle dargestellt werden, beispielsweise Entwickler oder Produktion.Die Zuordnung einer oder mehrerer Personen zu einer Rolle kann durch Attribute dargestellt werden.
Informationssystem
Ein Informationssystem (Information System) steht für die Software bzw. Kommunikationstechnologie, die im Prozess eingesetzt wird. Aus Sicht des Information Retrieval dient ein Informationssystem der rechnergestützten Erfassung, Speicherung, Verarbeitung, Pflege, Analyse, Benutzung, Disposition, Übertragung und Visualisierung von Information. Informationssysteme können durch Algorithmen wie Sortieren, Kombinieren oder Berechnen von mathematischen Funktionen Informationsobjekte (z.B. Dokumente) erzeugen bzw. bearbeiten.
Prozessschnittstelle
Bei großen Prozessmodellen können diese in mehrere Teilprozesse gegliedert werden; die Verknüpfung dieser Teilprozesse wird durch das Objekt der Prozessschnittstelle (Process Interface) vorgenommen.
Informationsobjekt
Informationen (z.B. Dokumente, Arbeitsanweisungen, Rechnungen, Rezeptur, Standard Operating Procedure) werden als Informationsobjekt (Infomation Object) modelliert und können auch Input oder Output des Prozesses sein.Informationen können dabei sowohl als Text, Zeichnung oder Diagramm auf Papier als auch in elektronischer Form, in Dokumenten, Audiodateien, Bitmaps oder Videoformaten existieren.
Physisches Objekt
Physische Objekte (Physical Object), z.B. Musterwaren, Logistikhilfsmittel oder Werkzeuge werden modelliert, wenn sie für den Zweck der Modellierung erforderlich sind.
Maschine
Im Zeitalter cyber-physischer Produktionssysteme kann auch eine Maschine (Machine), z.B. Laserschneidmaschine oder 3D-Druckaggregat als Informationsträger dienen. Im Unterscheid zu einem physischen Objekt haben Maschinen eine Komponente zur Informationsverarbeitung. Im Unterschied zu Informationssystemen haben Maschinen auch eine physische Präsenz.
Zugehörigkeit
Mit der Zugehörigkeit (Membership) werden Rollen, Informationsobjekte, Informationssysteme und Maschinen einer Aufgabe zugeordnet, wenn sie in dieser Aufgabe genutzt werden.
Attribut
Attribute sind einzelnen Objekten zugeordnete Information (z.B. Status, Nummer, Arbeitsanweisung, ein Link auf die Seite einer Person im Intranet, ein Verweis auf ein Dokument im Dokumentenmanagementsystem oder eine Verknüpfung mit einer Funktion eines Informationssystems). Das Attributefenster (unten in der Mitte) ermöglicht die Eingabe von Attributen für das jeweils ausgewählte Objekt.
Empfehlung
Weiterführende Informationen zur Modellierung wissensintensiver Prozesse mit dem Modelangelo finden Sie im Buch Knowledge Modeling and Description Language 3.0 - Eine Einführung von Norbert Gronau.
Sprache ändern
1. Innerhalb der Menüleiste klicken Sie auf den Reiter„Fenster“ und wählen zum Ändern der Sprache den Punkt „Sprache“ aus. Es öffnet sich eine weitere Ebene mit der Auswahl „Deutsch“ „Englisch“ und „Chinesisch (traditionell)“.

2. Die neue Sprache erscheint erst nach einem Neustart von Modelangelo.
Tipp
Wenn Sie die Modellelemente neu benennen wollen, können Sie dies über das Meta-Modell vornehmen.
Neues Projekt oder Modell anlegen
1. Wählen Sie „Neues Projekt“ auf der Benutzungsoberfläche aus.

2. Um ein neues Projekt anzulegen können Sie auch alternativ innerhalb der Menüleiste auf den Reiter „Datei“ klicken. Wählen Sie den Punkt „Neu“ aus. Es öffnet sich eine weitere Ebene mit u.a. dem Element „Neues Projekt…“.

3. Anschließend öffnet sich automatisch ein neues Fenster. Geben Sie Ihrem Projekt einen Namen bei Projektname.

4. Unter „Template“ können Sie zwischen den verschiedenen Modellierungssprachen und Versionen wie beispielsweise EPK und KMDL auswählen. Um mit der aktuellen Version von KMDL zu modellieren, wählen Sie KMDL 3.0 aus.
5. Optional
Geben Sie den Autor und eine eMail im folgenden Format „Max Mustermann und Max.Mustermann@t-online.de" o.ä. an.
6. Optional
Geben Sie eine URL an und fügen Sie eine Beschreibung zu Ihrem Projekt hinzu.
7. Klicken Sie nun unten auf Fertig. Anschließend werden Sie automatisch zur Erstellung eines Modells weitergeleitet.
8. Füllen Sie auch hier analog zur Erstellung eines Projekts die entsprechenden Felder aus. Unter Template wählen Sie bitte zur Erstellung eines Prozessmodells das Template „Process View“.

9. Klicken Sie abschließend auf Fertig, um wieder zur Benutzungsoberfläche zurück zu gelangen.
10. Zur nachträglichen Bearbeitung Ihrer Projekt- oder Modellinformationen klicken Sie innerhalb der Menüleiste auf den Reiter Bearbeiten und wählen den Punkt Projekt bearbeiten oder Modell bearbeiten aus.

Wann mache ich was
Modellieren in sinnvoller Reihenfolge
Starten Sie mit den Aufgaben, ergänzen Sie die Verknüpfungsoperatoren (AND, OR, XOR) und Prozessschnittstellen und verbinden Sie diese Elemente mit den Pfeilen (Control Flow) und fügen Sie anschließend Rollen, Informationsobjekte und Informationssysteme hinzu. Verbinden Sie diese mit den jeweiligen Aufgaben durch Zugehörigkeits-Symbole (Membership). Abschließend editieren Sie die gewünschten Attribute der Objekte.
Öffnen, Speichern und Drucken
Prozessmodell öffnen
1. Innerhalb der Menüleiste klicken Sie auf den Reiter Datei und wählen den Punkt Öffnen… aus.

2. Wählen Sie einen Speicherort (z.B. „Programme“ oder einen neu benannten Datei Ordner) und einen Dateinamen. Merken Sie sich bitte sowohl den Namen als auch den Speicherort.
Anmerkung
Der Desktop ist unter Home erreichbar. Unter Dateityp wählen Sie das Format XML File (.xml) aus. Klicken Sie abschließend auf Speichern. Anschließend werden Sie automatisch wieder zur Benutzungsoberfläche geleitet.
Prozessmodell drucken
Innerhalb der Menüleiste klicken Sie auf den Reiter „Datei“ und wählen zum Drucken des Modells den Punkt „Drucken“ aus. Es öffnet sich eine weitere Ebene mit u.a. den Elementen „Modell drucken…“ und „Druckvorschau“. Folgend Sie anschließend dem Wizard um Ihr Modell zu drucken.

Suchen
1. Wenn in größeren Prozessen nach bestimmten Objekten gesucht werden soll, kann das über Bearbeiten -> Suchen erfolgen.

2. Im Fenster werden die Fundstellen angezeigt. Die gefundenen Objekte werden nach dem Schließen des Suchfensters rot umrandet angezeigt.

Präsentieren
1. Innerhalb der Menüleiste klicken Sie auf den Reiter Fenster und wählen zum Starten der Bildschirmpräsentation den Punkt Bildschirmpräsentation aus.

2. Es öffnet sich die Bildschirmpräsentation. Wechseln Sie nun in den Vollbildmodus. Ein manuelles Navigieren und Zoomen z.B. mit dem Mausrad oder Pad ist hier möglich.

3. Drücken Sie die ESC Taste, um den Vollbildmodus zu verlassen.
4. Zum Schließen der Bildschirmpräsentation klicken Sie auf Bildschirmpräsentation schließen.
Exportieren
1. Innerhalb der Menüleiste klicken Sie auf den Reiter Datei und wählen zum Exportieren des Prozessmodells den Punkt Exportieren… aus. Es öffnet sich eine weitere Ebene mit u.a. den Elementen Modell als Bild exportieren… und Modell als PDF exportieren. Insofern Sie das Prozessmodell als PDF exportieren möchten wählen Sie Modell als PDF exportieren aus. Ein Export als PDF erzeugt eine Grafik in hoher Druckqualität.
2. Die Funktion Ausgewählte Elemente als Bild exportieren ist sinnvoll, wenn Sie nur einen Ausschnitt des Prozessmodells exportieren wollen.

3. Füllen Sie die entsprechenden Felder aus. Die Bildgröße ist im Bereich von 456 mal 1132 Pixeln bis 4560 mal 11320 Pixeln auswählbar. Der Export des Prozessmodells ist in folgenden Formaten möglich:
- JPG File (*.jpg)
- BMP File (*.bmp)
- GIF File (*.gif)
- WBMP File (*.wbmp)
- PNG File (*.png)
- JPEG (*.jpeg)
4. Wählen Sie einen Dateityp aus. Klicken Sie abschließend „Speichern“, um das Prozessmodell zu exportieren. Anschließend werden Sie automatisch wieder zur Benutzungsoberfläche weitergeleitet.
Prozesse modellieren
Einfaches Prozessmodell
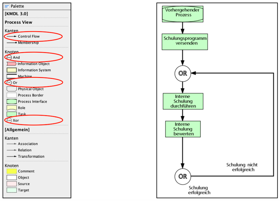
Start mit einer Prozessschnittstelle
1. Wenn Ihr zu modellierender Prozess auf einen vorherigen Prozess folgt, sollten Sie mit einer Prozessschnittstelle (Process Interface) starten. (Wenn es keinen vorherigen Prozess gibt, überspringen Sie diesen Punkt und fahren mit einer Aufgabe fort.)
2. Ziehen Sie von der Palette auf der linken Seite eine Prozessschnittstelle (Process Interface) per Drag-and-Drop in die Modellierungsfläche.
3. Geben Sie der Schnittstelle einen Namen, indem Sie die Prozessschnittstelle doppelt anklicken und den Namen spezifizieren. (hier beispielhaft „Vorhergehender Prozess“)
4. Finalisieren Sie die Eingabe durch einen Klick auf eine Stelle ausserhalb der Prozessschnittstelle.

Eine Aufgabe erstellen
1. Ziehen Sie von der Palette auf der linken Seite eine Aufgabe (Task) per Drag-and-Drop in die Modellierungsfläche.
2. Beschriften Sie die Aufgaben mit einer Kombination von Objekt und Verb, z.B. „Schulungsprogramm versenden“ oder „Schulung bewerten“.

Aufgaben miteinander verbinden (Kontrollfluss)
1. Klicken Sie in der Palette auf der linken Seite auf Kontrollfluss (Control Flow). Die Auswahl wird durch graue Hinterlegung angezeigt).
2. Wählen Sie eine Aufgabe in der Modellierungsfläche aus, von der aus Sie starten wollen.
3. Ziehen Sie den Pfeil von der Mitte der Startaufgabe in die Mitte der Zielaufgabe.
4. Analog können Sie Sie mit dem Kontrollfluss Aufgaben und Verknüpfungsoperatoren (And, Or, Xor) verbinden.

Kommentare einfügen
Optional können Sie die Entscheidung der Operatoren durch Klick auf die Linie mit Texten wie wie beispielsweise „Schulung erfolgt“ oder „Schulung nicht erfolgt“ ergänzen.
Vollständiges Prozessmodell
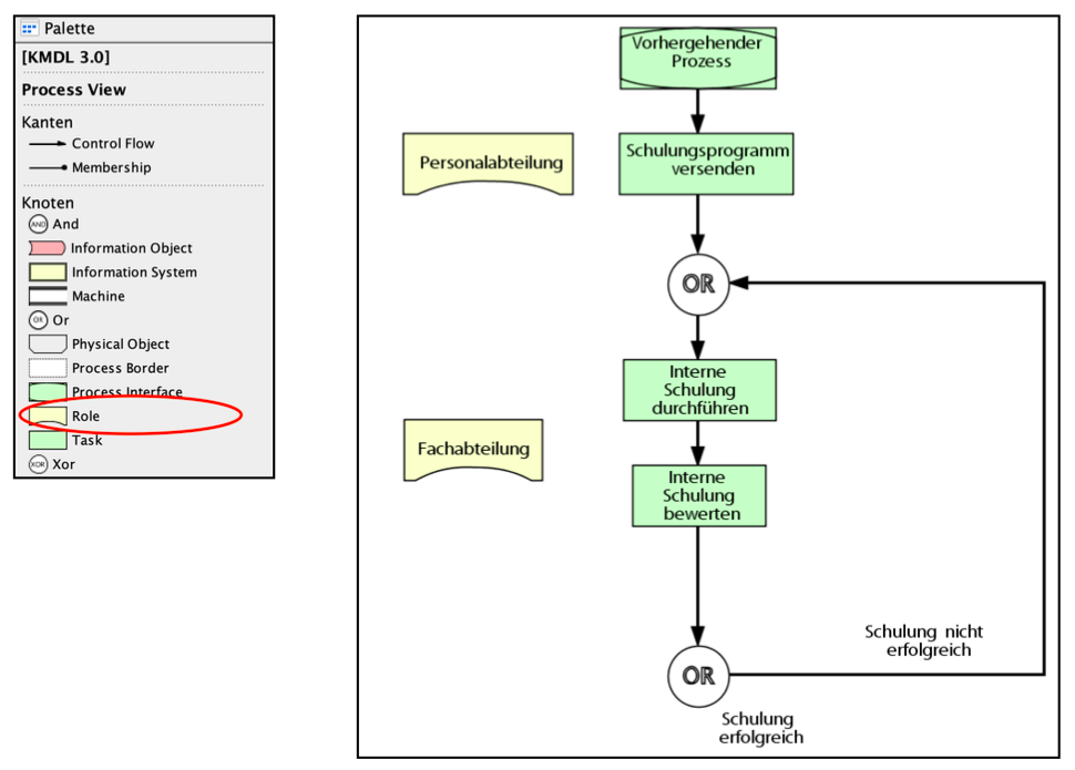
Eine Rolle (Aufgabenverantwortliche) hinzufügen
1. Ziehen Sie von der Palette auf der linken Seite eine Rolle (Role) per Drag-and-Drop in die Modellierungsfläche.
2. Fügen Sie jeder Aufgabe mindestens eine Rolle hinzu. Diese werden personenneutral bezeichnet und nicht namentlich genannt. Sie können auch eine Gruppe von Personen (z.B. „Personalabteilung“ oder „Buchhaltung“) als Bezeichnung verwenden.

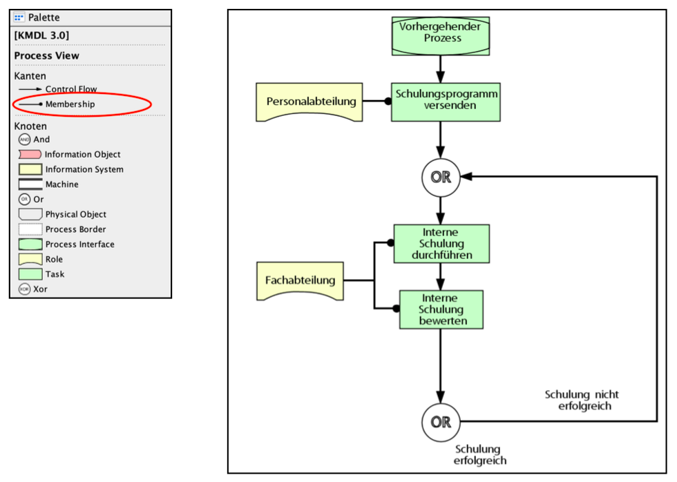
Rollen mit Aufgaben verbinden (Zugehörigkeit)
1. Klicken Sie in der Palette auf der linken Seite auf Zugehörigkeit (Membership), wenn Sie eine neue Rolle anlegen wollen.
2. Klicken Sie nun auf die Rolle, die Sie mit der Aufgabe verbinden wollen und ziehen die Zugehörigkeitslinie vom Rollensymbol zum Aufgabensymbol.

Gleiche Rolle wiederverwenden
Wollen Sie eine vorhandene Rolle erneut verwenden, ziehen Sie diese von der rechten Seite aus dem Projekt-Explorer.
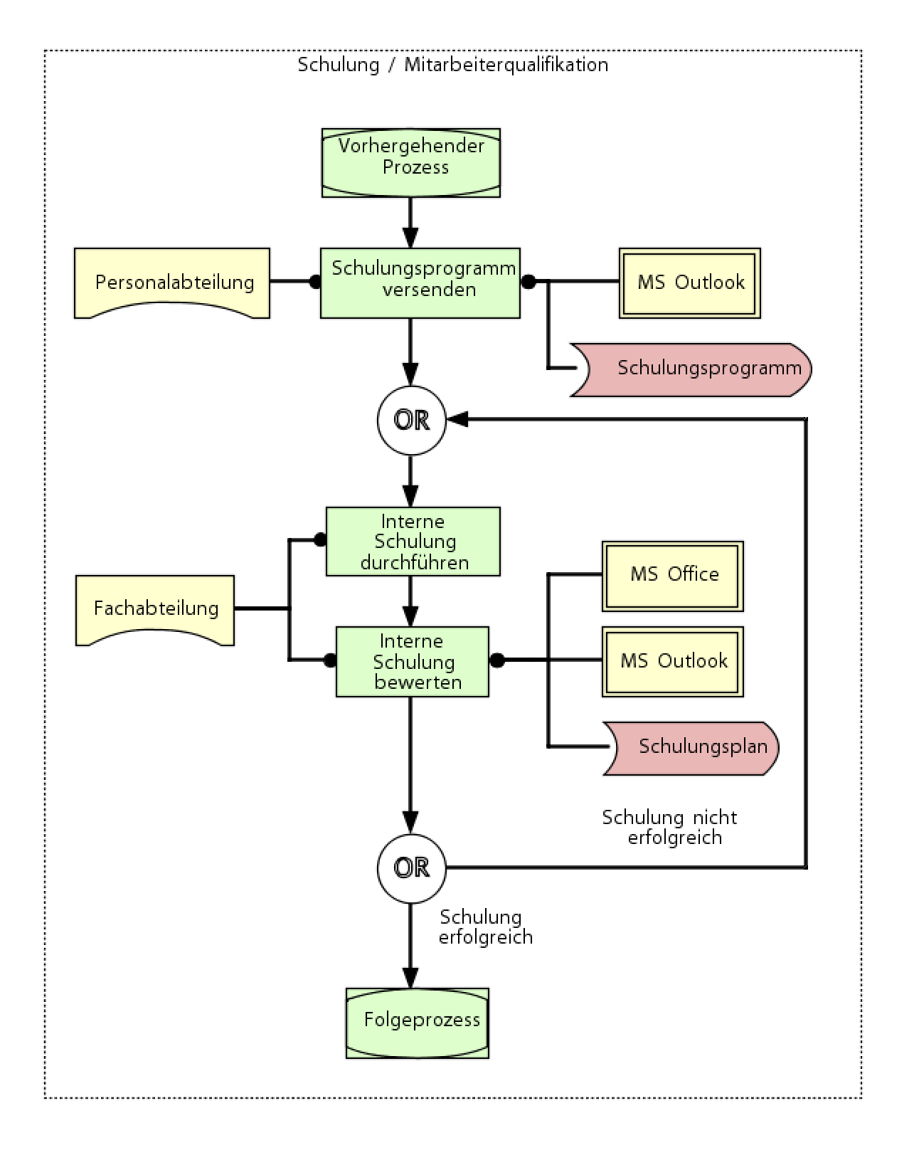
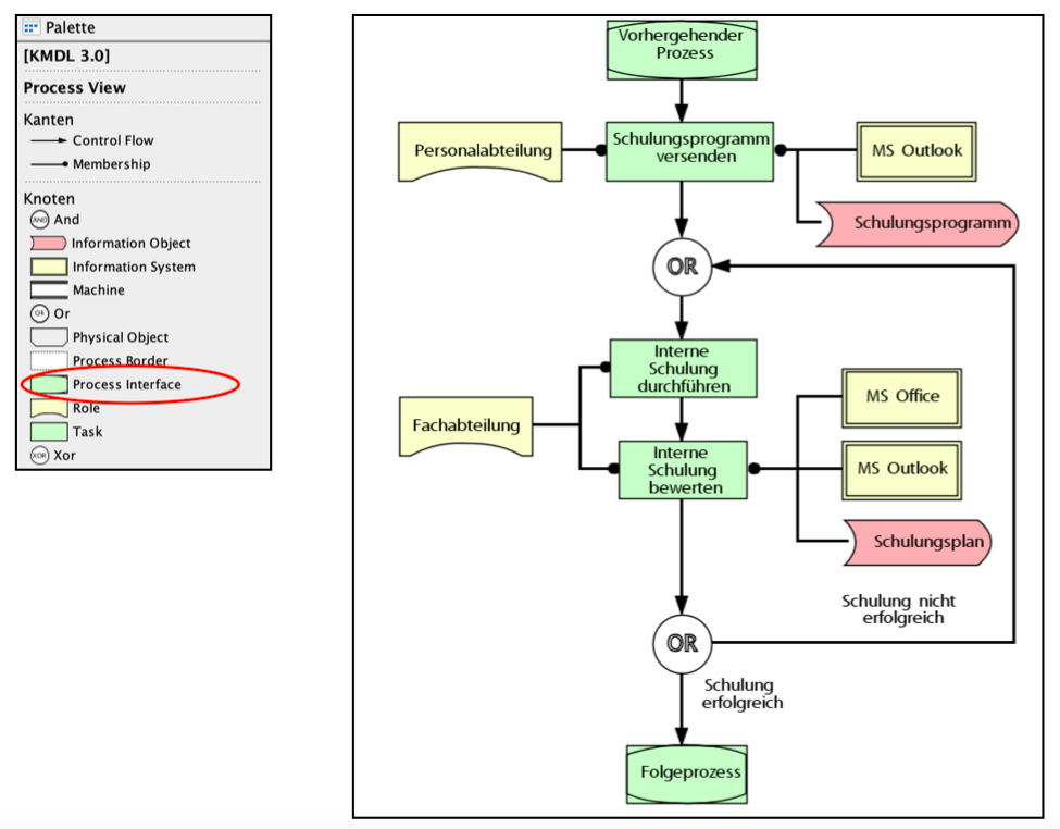
Ein Informationssystem hinzufügen
Ziehen Sie von der Palette auf der linken Seite ein Informationssystem (Information System) per Drag-and-Drop in die Modellierungsfläche.Benennen Sie den Namen des Informationssystems (hier im Beispiel „MS Office“ und „MS Outlook“). Andere Beispiele für Informationssysteme sind „ERP“, „Intranet“ oder „CRM“.

Gleiches System wiederverwenden
Wollen Sie ein vorhandenes Informationssystem erneut verwenden, ziehen Sie diese von der rechten Seite aus dem Projekt-Explorer.
Ein Informationsobjekt (Dokument) hinzufügen
1. Ziehen Sie von der Palette auf der linken Seite ein Informationsobjekt (Information Object) (z.B. PDF Dokument, Rechnung oder Rezeptur) per Drag-and-Drop in die Modellierungsfläche.
2. Beschriften Sie die Informationsobjekte. (im Beispiel hier „Schulungsprogramm“ und „Schulungsplan“)

Gleiches Dokument wiederverwenden
Wollen Sie ein vorhandenes Informationsobjekt erneut verwenden, ziehen Sie dieses einfach von der rechten Seite aus dem Projekt-Explorer.
Eine Prozessschnittstelle hinzufügen
1. Wenn Ihr zu modellierender Prozess Folgeprozesse beinhaltet, fügen Sie diese mit einer Prozessschnittstelle (Process Interface) hinzu. (Wenn es keine Folgeprozess gibt, überspringen Sie diesen Punkt und fahren mit einem Prozessrand fort.)
2. Ziehen Sie von der Palette auf der linken Seite eine Prozessschnittstelle (Process Interface) per Drag- and-Drop in die Modellierungsfläche.
3. Geben Sie der Schnittstelle einen Namen, indem Sie die Prozessschnittstelle doppelt anklicken und den Namen spezifizieren. (hier beispielhaft „Folgeprozess“)
4. Finalisieren Sie die Eingabe durch einen Klick auf eine Stelle ausserhalb der Prozessschnittstelle.

Abschließen mit einem Prozessrand
1. Schließen Sie ihre Prozessmodellierung mit einem Prozessrand (Process Border) ab.
Anmerkung
Für eine bessere Übersicht verkleinern Sie Ihr Modell zunächst, indem Sie herauszoomen. Dies ist entweder per WheelZoom über Ihre Maus oder Touchpad möglich. Alternativ können Sie in der Symbolleiste oben mittig auf die Lupe (-) mehrmals klicken.
2. Ziehen Sie von der Palette auf der linken Seite einen Prozessrand per Drag-and-Drop in die Modellierungsfläche.
Anmerkung
Bei senkrechter Modellierung sollten Sie den Prozessrand links oder rechts vom Prozessmodell einfügen. Bei waagrechter Modellierung bietet es sich an den Prozessrand über oder unterhalb des Prozessmodells zu platzieren.
3. Geben Sie dem Prozessrand einen Namen, indem Sie den Prozessrand doppelt anklicken und den Namen spezifizieren (z.B. Schulung / Mitarbeiterqualifikation).
4. Klicken Sie auf den Prozessrand und ziehen Sie diesen über die grünen Markierungen etwas größer als das Prozessmodell.

5. Markieren Sie Ihr gesamtes Prozessmodell, indem Sie links oben über das Prozessmodell klicken und mit gedrückter Maus nach unten ziehen. Der blau gekennzeichnete Bereich stellt Ihre Markierung dar. Alle markierten Objekte werden gestrichelt umrandet dargestellt. Klicken Sie auf ein Objekt Ihrer Wahl des Prozessmodells und ziehen Sie mit gedrückter Maus das gesamte Prozessmodell in den Prozessrand. Dieser erscheint rot und klicken Sie dann in den Prozessrand. Ihr gesamtes Prozessmodell ist nun in den Prozessrand eingebettet.
6. Finalisieren Sie die Eingabe durch einen Klick auf eine Stelle ausserhalb des Prozessrandes.
